350vip8888新葡的京

中国·350vip8888新葡的京(集团)有限公司-官方网站
erweima
服务服务

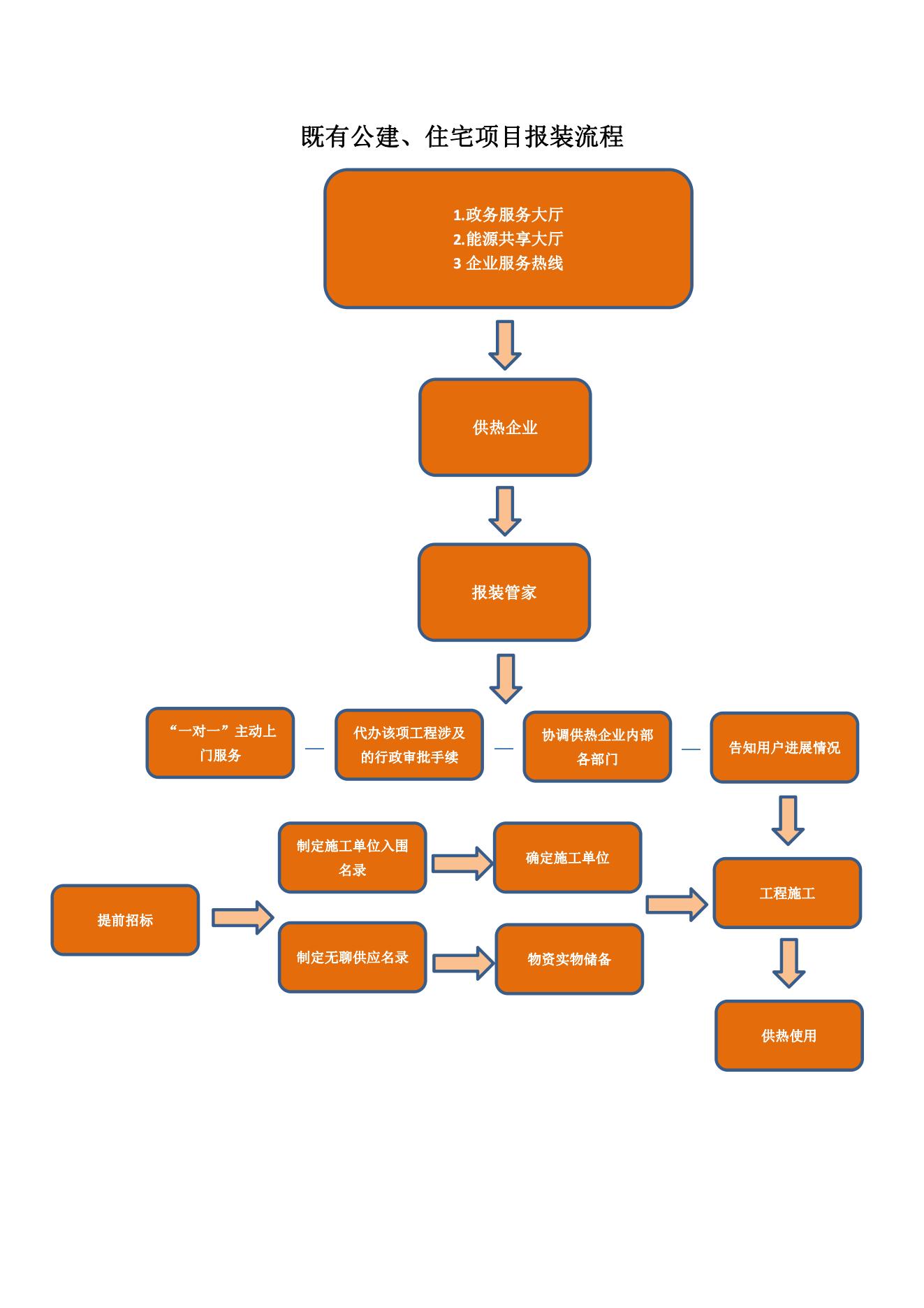
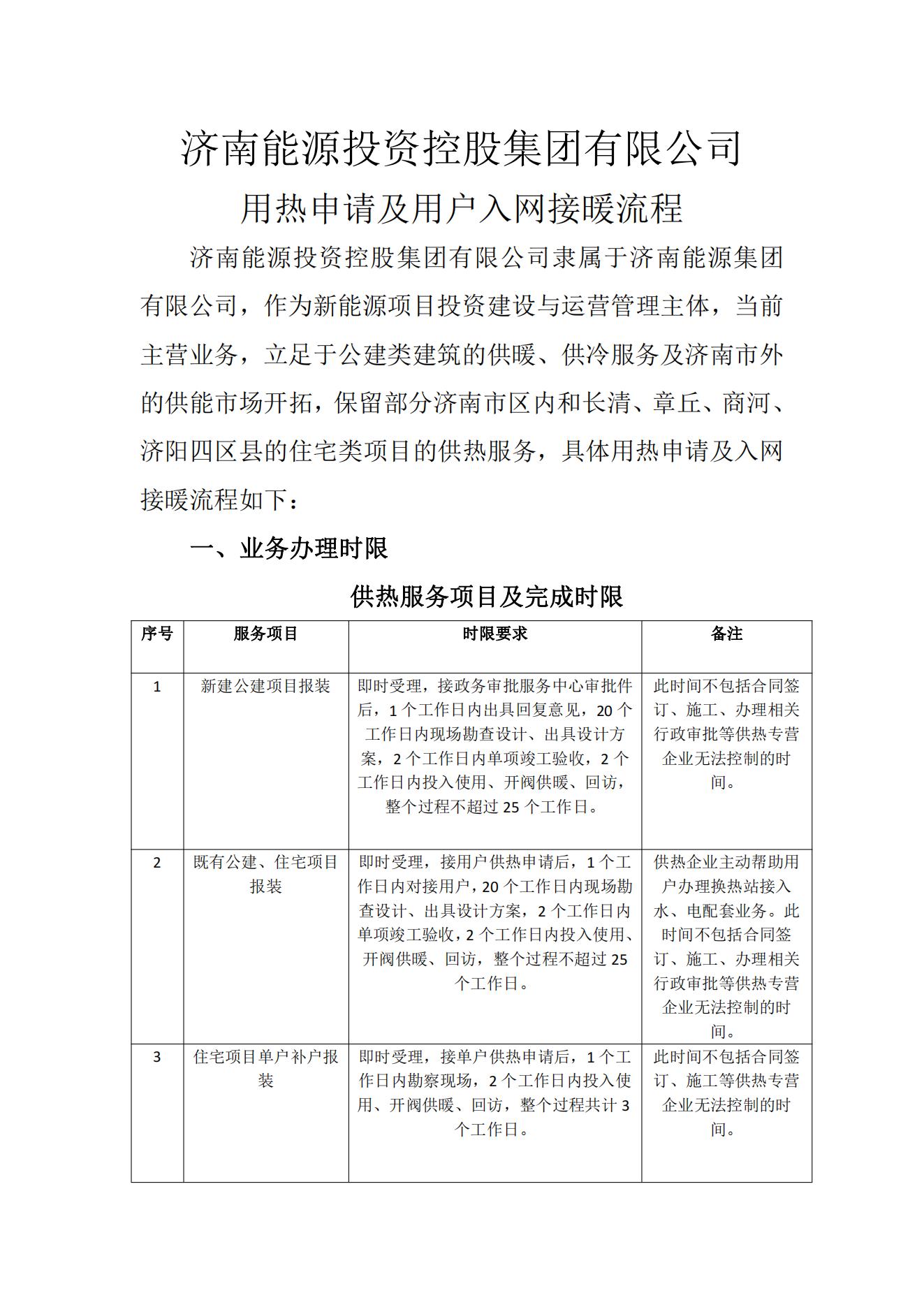
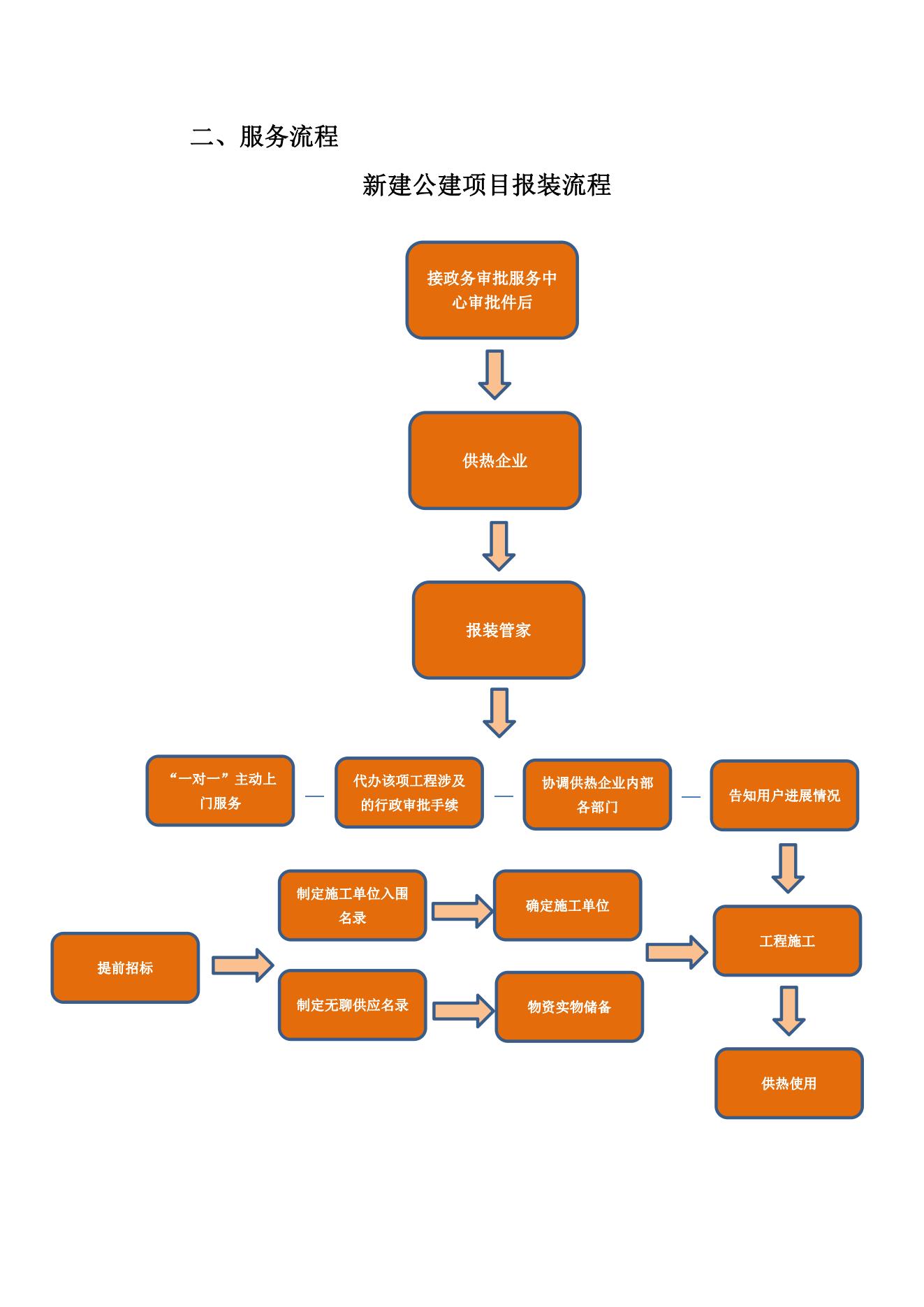
用热申请及用户入网接暖流程

中国·350vip8888新葡的京(集团)有限公司-官方网站

中国·350vip8888新葡的京(集团)有限公司-官方网站

中国·350vip8888新葡的京(集团)有限公司-官方网站

中国·350vip8888新葡的京(集团)有限公司-官方网站

【网站地图】
350vip8888新葡的京